电线单芯多股是在电力传输和电气设备连接中常见的两种电线类型。它们各自有着独特的结构特点和应用场景,对于理解电线的性能和正确选择使用至关重要。单芯电线,从结构上来说,就是只有一根导体。这根导体通常由高纯...
在盐城地区,耐火电线作为一种重要的电气材料,广泛应用于各类建筑、工业设施以及特殊场所,其报价情况一直备受关注。耐火电线具有在火灾发生时能够保持一定时间正常供电的特性,对于保障人员生命安全和减少财产损失...
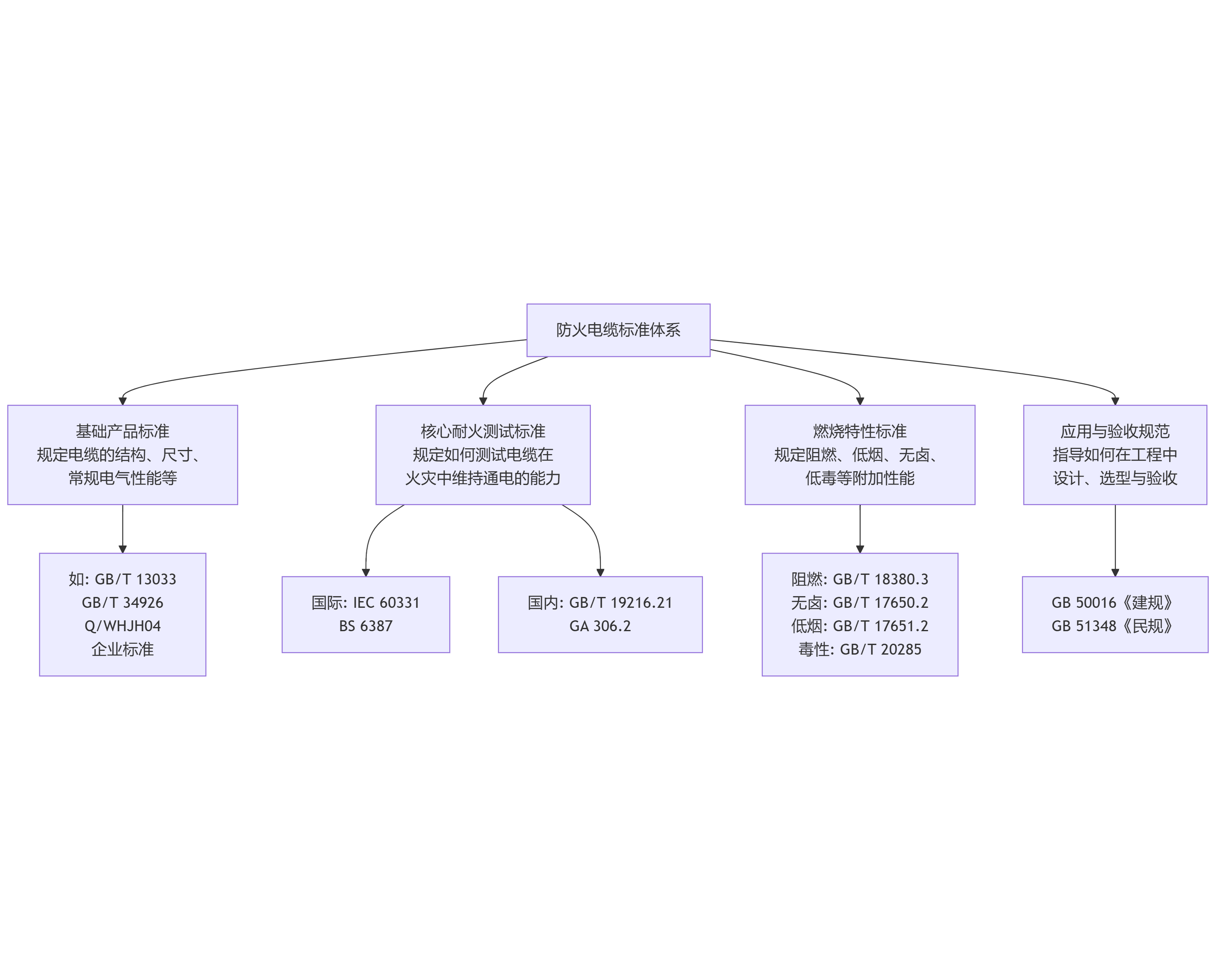
上海耐火电线是一种在火灾等紧急情况下能够保持通电性能的特殊电线。它具有优异的耐火性能,能够在高温环境下长时间工作,为人们的生命财产安全提供重要保障。本文将详细介绍上海耐火电线的参数,包括导体材质、绝缘...
徐州作为重要的工业城市,耐火电线的需求一直较为旺盛。本文将为您详细介绍徐州耐火电线的报价情况,包括不同规格、品牌以及市场趋势等方面,帮助您更好地了解和选择适合的耐火电线。徐州的耐火电线市场竞争激烈,众...
在电力系统的安全运行中,耐火电线起着至关重要的作用。江苏,作为经济发达、工业繁荣的地区,对于耐火电线的需求十分庞大。江苏耐火电线专卖市场也因此应运而生,并且呈现出蓬勃发展的态势。江苏的耐火电线专卖市场...
单芯多股线,顾名思义,就是由一根单芯线和多股细导线组成的线缆。这种线缆在现代电子设备和电气工程中广泛应用,具有许多独特的优势和特点。下面我们将通过图片来详细了解单芯多股线的结构和用途。从图片中可以清晰...
南平耐火电线,以其卓越的品质和可靠的性能,在电线市场中占据着重要的地位。它不仅满足了人们对于电力传输的基本需求,更在消防安全方面发挥着不可替代的作用。本文将深入探讨南平耐火电线的特点、优势以及在不同领...
宁德作为一个重要的工业城市,在电线供应领域有着举足轻重的地位。尤其是耐火电线,因其在火灾等紧急情况下能够保持良好的性能,保障生命财产安全,而备受市场青睐。宁德的耐火电线供应产业,正以其卓越的品质和可靠...
3 芯耐火电线,作为一种特殊的电线类型,在消防、建筑等领域发挥着至关重要的作用。它具备出色的耐火性能,能够在火灾等紧急情况下保持通电,为人们的生命和财产安全提供重要保障。3 芯耐火电线的结构设计独特,...
安徽耐火电线工厂,宛如一颗璀璨的明珠,镶嵌在电线制造的领域之中。它承载着无数的期望与使命,以卓越的品质和精湛的工艺,在行业里熠熠生辉。走进安徽耐火电线工厂,首先映入眼帘的是那高耸的现代化厂房。宽敞明亮...
桂林耐火电线价格在市场中有着其独特的表现和影响因素。它是众多电气安装项目、建筑工程等所关注的关键产品。其价格受多种因素左右,了解这些因素对于采购者、工程从业者等都至关重要。耐火电线的性能关乎着用电安全...
在电力传输和电气设备连接领域,单芯线和多芯线都是常见的选择,它们各自有着独特的性能特点,在不同的场景下发挥着重要作用,很难简单地判定哪种更好,需要综合多方面因素进行考量。单芯线,通常由一根导体组成,它...
在现代社会的各个领域中,电力的稳定供应与安全使用至关重要,而电线作为电力传输的关键载体,其质量和性能直接影响着用电的安全性和可靠性。福州,这座历史文化名城,在经济快速发展的进程中,对于各类电线的需求也...
在电气领域中,单芯线和多股线是常见的两种导线类型。它们各自具有独特的特点,在不同的应用场景中发挥着不同的作用。了解它们的优劣,对于正确选择和使用导线至关重要。单芯线,顾名思义,是由一根导体构成的导线。...
苏州作为一座历史悠久、经济发达的城市,其耐火电线的价格受到多种因素的影响。从原材料成本到生产工艺,再到市场供需关系,每一个环节都可能对耐火电线的价格产生重要影响。本文将深入探讨苏州耐火电线价格的相关因...
在丽水,耐火电线费用是一个备受关注的话题,无论是对于建筑施工单位、装修公司,还是普通家庭用户来说,都有着重要的意义。耐火电线作为一种特殊的电线产品,在火灾发生时能够在一定时间内保持线路的完整性,为人员...
在电气安装和布线领域,单芯线和多股线是常见的两种导线类型。它们各自具有独特的特点,在不同的应用场景中展现出不同的优劣。了解它们之间的区别,对于确保电气系统的安全、高效运行至关重要。单芯线,顾名思义,是...
单芯线和多股线在电气领域中都有广泛的应用,它们各自具有独特的优势和劣势。了解这些差异对于选择合适的电线类型至关重要,下面将详细对比单芯线和多股线的优劣。单芯线通常由一根较粗的导体组成,其优点在于结构简...
在聊城的电气市场中,耐火电线作为保障电力系统安全稳定运行的关键材料,其报价情况一直备受关注。耐火电线在火灾发生时能够保持一定时间的正常供电,为人员疏散和消防救援工作争取宝贵时间,对于各类建筑的消防安全...
在电气安装与维修的领域中,单芯线和多芯线对接是一项常见且关键的操作。当面临不同类型线缆的连接需求时,正确掌握单芯线与多芯线对接的方法和技巧,对于保障电气系统的安全稳定运行至关重要。单芯线,通常具有良好...
在电气安装与维修工作中,单芯线与多芯线的连接是一项至关重要的操作技能。正确的连接方法不仅关乎电气设备的正常运行,更与安全保障息息相关。熟练掌握这两种线的连接方式,能够确保电流稳定传输,减少故障隐患,为...
在现代社会的各类基础设施建设和日常生活用电场景中,电线的重要性不言而喻。它就如同人体的血管,源源不断地为各个电器设备输送着电力,保障着整个电力系统的稳定运行。而在众多电线品牌中,长乐高端耐火电线凭借其...
单股线芯和多股线芯在电气领域中都有着广泛的应用,它们各自具有独特的特点和优势。单股线芯由一根导体组成,而多股线芯则由多根细导体绞合而成。这两种线芯在结构、性能和使用场景等方面存在着明显的差异。单股线芯...
安全用电始终是至关重要的课题。尤其是对于一些特定场所,如高层建筑、工厂车间、仓库等,对电线的阻燃耐火性能有着极高的要求。阻燃耐火电线采购便成为了保障用电安全的关键环节。当我们着手进行阻燃耐火电线采购时...
