防火电缆用于什么上面 好的,根据您提供的全部文档内容,防火电缆(特别是矿物质绝缘防火电缆)的应用范围非常明确,其核心目的是在火灾等紧急情况下为关键救援和逃生系统提供持续的电力保障。核心答案防火电缆主要用于保障火灾发生时必须...
bttz是什么防火电缆 好的,根据您提供的全部文档内容,我将为您准确、完整地解释BTTZ是一种什么防火电缆。核心答案BTTZ是一种刚性矿物绝缘铜护套防火电缆,被公认为防火电缆的“鼻祖”或“标杆”。它采用无缝铜管护套和压实氧化...
防火电缆有什么标准 好的,根据您提供的全部文档内容,我将为您系统梳理防火电缆所涉及的标准。核心答案防火电缆没有单一的“产品标准”,而是一个由基础规范、产品标准、测试方法、应用规范等共同构成的标准体系。其核心是考核电缆在火...
什么是柔性防火电缆 好的,基于您提供的全部文档内容,我将为您准确、完整地解释“柔性防火电缆”。核心答案柔性防火电缆是一类采用柔性结构和无机矿物材料作为绝缘和防火层,能够在高温火焰中(如950℃以上) 维持线路安全通电一段...
防火电缆型号是什么 好的,根据您提供的全部文档内容,我将为您系统性地梳理和解释防火电缆的型号。核心答案防火电缆并非单一型号,而是一个包含多种结构、多种系列的产品家族。其型号通常由一系列字母和数字组合构成,每个字母都代表了...
屏蔽防火电缆是什么电缆 好的,根据您提供的全部文档内容,我将为您准确解释“屏蔽防火电缆”。核心答案“屏蔽防火电缆”不是一个单一的电缆型号,而是一类同时具备“屏蔽功能”和“防火性能”的电缆的总称。它是在防火电缆的基础上,增加了...
防火电缆用什么电缆辅料 好的,根据您提供的全部文档内容,我将为您详细解答防火电缆在安装和使用过程中所需的专用电缆辅料。核心答案防火电缆的安装辅料与普通电缆有显著区别,其核心目的是保障电缆在安装后仍能维持其完整的防火、防水、防...
防火电缆为什么能防火 好的,防火电缆之所以能防火,绝非依靠单一技术,而是通过一个系统性的、多层次的综合防御体系来实现的。其核心设计目标是:在火灾的极端条件下(高温、火焰、喷淋、冲击),始终保持电力传输的完整性(不断电、不短...
防火电缆防火原理是什么 好的,基于您提供的全部文档内容,我将为您深入浅出地解析防火电缆的防火原理。核心答案防火电缆的防火原理不是一个单一技术,而是一个系统性的综合防御理念。其核心目标是:在火灾的极端条件下(高温、火焰、喷淋、...
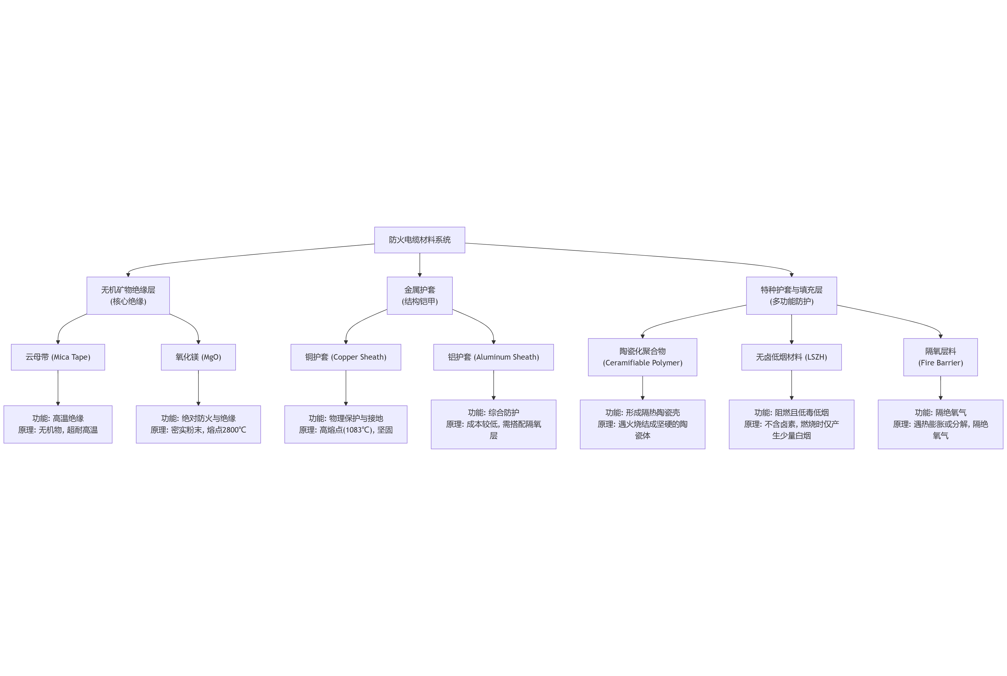
防火电缆防火材料是什么 核心答案 好的,根据您提供的全部文档内容,我将为您详细科普防火电缆所使用的防火材料及其工作原理。核心答案防火电缆的“防火材料”不是一个单一材料,而是一个材料系统。这个系统主要包括三大类关键材料:无机矿物绝缘材料...
防火电缆简称什么 好的,基于您提供的全部文档内容,我将为您全面科普“防火电缆”的简称、分类和知识。核心答案防火电缆没有一个全球统一的简称。它在不同场景、不同技术标准下有不同的简称和称呼。最常见的包括:...
防火电缆与耐火电缆区别 核心结论首先需要明确:在行业和市场的普遍语境中,“防火电缆”常被用作一个广义的统称,涵盖了“耐火电缆”。但在严格的技术标准和应用上,二者存在本质区别。文档中多次出现的关键词,如 “阻燃和耐火电缆的区别...
什么是防火电缆?核心特性(与传统电缆的本质区别) 好的,根据您提供的所有文档内容,以下是关于“防火电缆”的准确、完整和清晰的科普解答。一、核心定义防火电缆(Fire Resistant Cable)是指在规定火焰条件下(如750℃~950℃),能够...
防火电线 防火电线电缆科普大全:守护生命与财产的“生命线” 守护生命与财产的“生命线”在我们看不见的墙壁、天花板和地板内,有一套至关重要的系统时刻准备着——那就是防火电线电缆。它们不仅是电力的输送者,更是火灾中的“逆行者”,是保障人员疏散、消防救援和重要设备持...