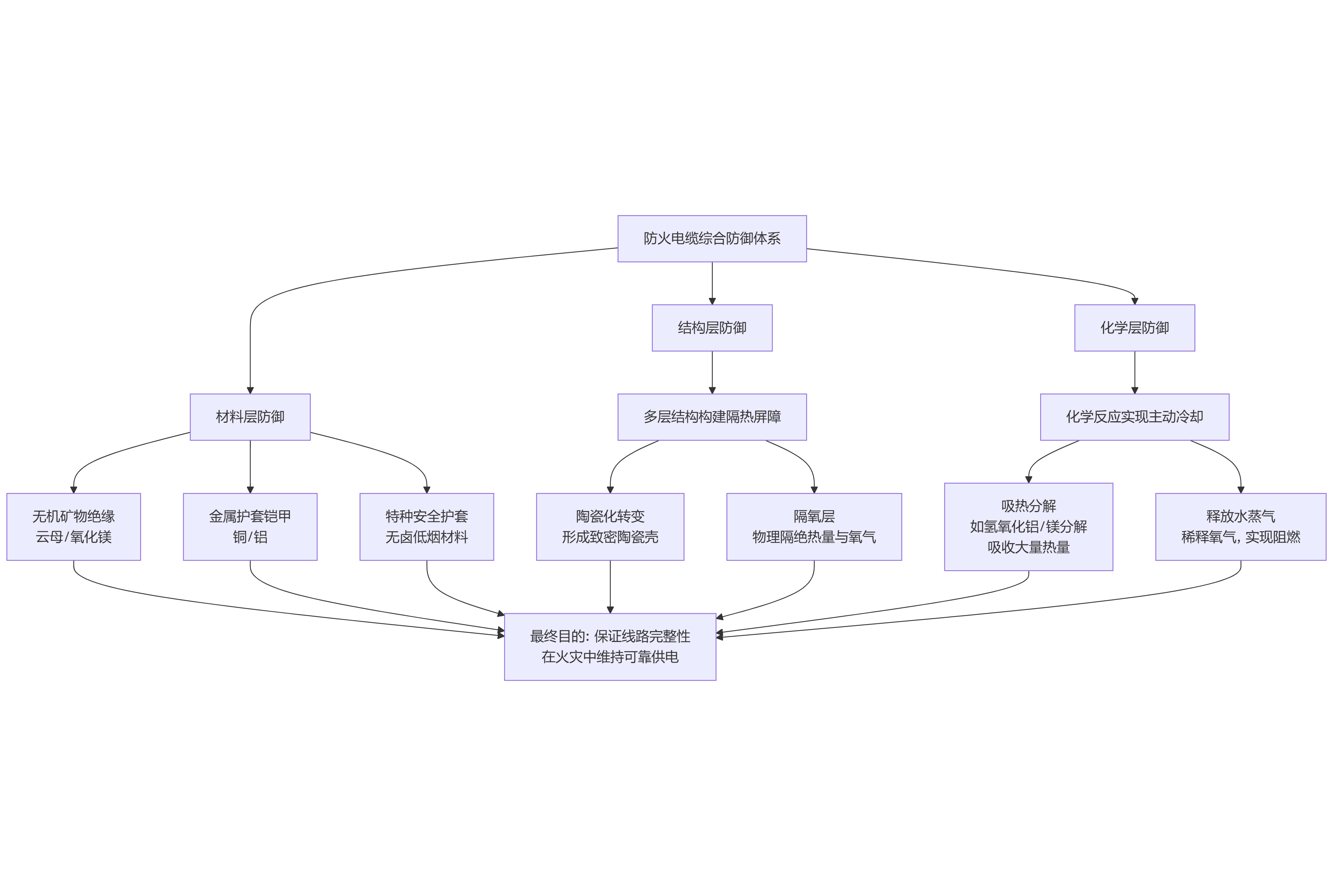
防火电缆为什么能防火 好的,防火电缆之所以能防火,绝非依靠单一技术,而是通过一个系统性的、多层次的综合防御体系来实现的。其核心设计目标是:在火灾的极端条件下(高温、火焰、喷淋、冲击),始终保持电力传输的完整性(不断电、不短...